美丽的🚩姑娘免费🌈 福州江閩儀器技術有限公司
産品搜索:

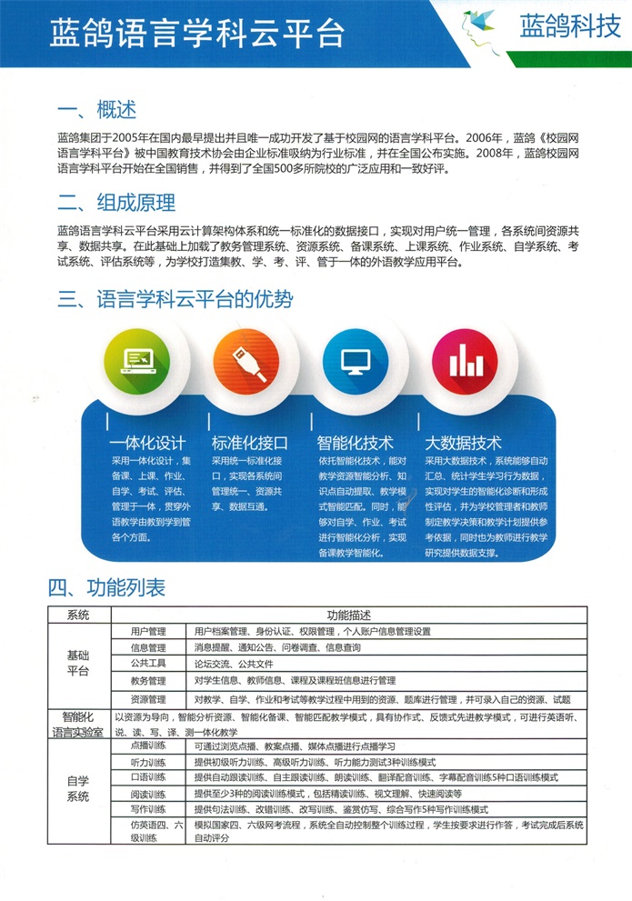
語言學(xue)科雲平台

聯系我們(men) 站點地圖 丨(shù) 友情鏈接 工(gong)作機會
聯系地(dì)址:福州市八一(yī)七中路茶亭國(guo)際 郵編:350004 電話:0591- 83275886
Copyright © 2011-2012 All Right Reserved 京(jīng)ICP證000000号

总 公 司急 速 版WAP 站H5 版无线端AI 智能3G 站4G 站5G 站6G 站
 
·